VOCs排放控制技术分析及市场评估
VOCs前沿
文章导读 introduction
与除尘、脱硫脱硝相比,VOCs种类多,排放行业多,排放源分散,治理技术复杂。因此导致目前VOCs治理企业整体处于小而散的状态。本文将从VOCs的技术和市场两个角度入手分析VOCs治理的情况。
技术方面:
1.VOCs控制的技术路径
(1)VOCs 排放的过程控制
以改进工艺技术和更新运行设备为主的预防,是实现 VOCs减排的最佳选择。石油化工行业在原油开采、油品储存、运输、配给等生产环节,易发生油品或溶剂的蒸发散逸损耗,是 VOCs的重要排放源。针对VOCs 的蒸发逸散控制技术包括 浮顶罐技术、蒸汽回收、加油站气回收等,这类控制技术在我国石化行业应用普遍。泄漏检测与修复技术(LDAR)是对工业生产活动中装置泄漏现象进行发现和维修的一种技术。国外企业实施LDAR技术多年,建立了完善的VOCs泄漏检测方法和散逸排放评估体系,而我国尚处于起步阶段。已有多家石化企业尤其是炼化企业目前已经引入LDAR理念,开展了“无泄漏管理系统”、“泄漏检测和修复系统”等。
对于涂料加工、钣金喷漆、印刷、金属清洗等行业在生产过程中用到的有机溶剂挥发所产生的VOCs,则采用无毒或低毒、不易挥发的原材料代替有机溶剂来减少这类VOCs的排放。
此外,改进生产工艺减少有机产品的使用也是VOCs减排的一个有效途径。以喷涂工艺为例,用涂布效率较高的静电式喷涂取代效率较低气雾式喷涂,可将涂布效率提高30%-40%左右,既可以节省涂料用量,又能减少喷涂过程中VOCs的释放。
然而,减少散逸、寻找替代产品和工艺改革并不能完全控制VOCs的排放,也在一定程度上受到经济、技术条件的制约,因此必须配合有效的末端处理技术,对VOCs排放进行综合治理。
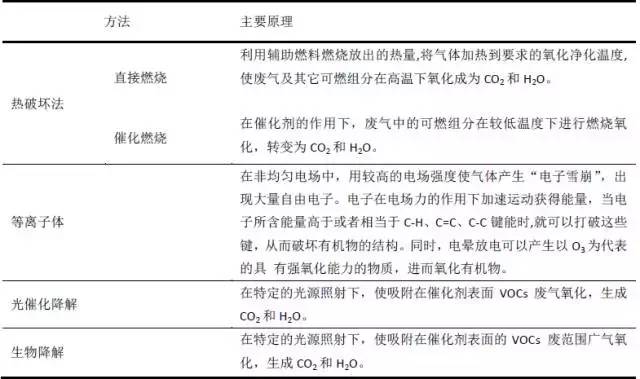
(2)VOCs的销毁技术
VOCs的销毁技术主要是利用VOCs可被氧化的化学特性,通过给予一定的条件,如燃烧、催化等,使其转化为对环境无害的CO2和H2O。主要销毁技术的原理如表1所示。
表 1 VOCs 销毁处理技术原理

(3)VOCs的回收技术
VOCs的回收技术主要是利用VOCs的物理性质,利用吸收、吸附、冷凝等方法将VOCs从废气中分离出来,再采取一定手段将VOCs富集回收处理,以达到VOCs排放的末端治理。
吸收法主要是采用低挥发或不挥发溶剂对VOCs进行吸收,再利用VOCs分子和吸收剂物理性质的差异进行分离。吸收效果主要取决于吸收剂的性能和设备的结构。
冷凝法是利用VOCs在不同温度下具有不同饱和蒸气压这一性质,采用降低温度、提升压力或者兼备降低温度、提升压力两种条件的方法,使处于蒸气状态的VOCs冷凝进而与废气分离。冷凝法常作为其他方法处理高浓度有机气体的前净化处理。
吸附法是利用固体表面存在的分子吸引力和化学键作用力,将VOCs组分吸附在多孔性固体表面,从而将VOCs从废气中分离的一种净化方法。这种方法由于吸附剂的选择性较强,分离效果好而得到广泛应用。
膜分离法是利用有机蒸气通过半透膜的能力与速度不同而得到分离方法。
(4)VOCs的监测技术
VOCs排放控制的重要前提是准确可靠的监测分析方法。近年来VOCs测量技术一直处于不断发展和完善的过程中,VOCs的监测方法主要包括离线监测技术和在线监测技术,这些技术通常包括采样、浓缩、分离和测试几个过程。
VOCs的离线监测主要包含三个过程,即采样、样品的预处理和测试。目前应用最多的离线采样技术有罐采样、固相微萃取等。同时还有针对含氧有机物(如极性较强的醛、酮、醇、醚、酯等)的化学衍生试剂吸附法。

图1 VOCs 离线监测三个环节的主要方法
预处理是为了给后续分析、测试方法做准备,一般包括浓缩和提取,主要方法有溶剂解析、固相萃取、热解析等。VOCs常见的分析方法包括气相色谱(GC)、荧光分光光度法、高效液相色谱法(HPLC)、傅里叶变换红外光谱法(FTIR)、气相色谱—质谱法(GC-MS)等,此外还有反射干涉光谱法、离线超临界流体萃取GC-MS法和脉冲放电检测器法等,其中应用最多的是GC和GC-MS法。
随着监测技术的进步,目前已经发展了一系列VOCs现场在线分析仪及便携手持式检测仪,并逐步应用于VOCs污染状况的长期监控分析,该方法在国外主要用于有毒有害物质监测和臭氧前驱体监测。与此同时,面对环境突发事件日益增多的局面,便携式气相色谱仪、便携式FID/PID检测器、便携式气质联用仪等也被广泛用于环境突发事件的VOCs监测。自动连续测量的好处在于:节省人力、维护量小、避免长时间保存和运输样品的不确定性、捕捉大气中痕量污染物的快速变化等。目前比较常见在线测量技术有GC-FID/PID、GC-MS/FIDMS/FID以及PTR-MS。
2.VOCs控制技术评估
(1)VOCs的销毁技术
a)热破坏法:设备简单,占地少、操作方便
原理:直接燃烧法和催化燃烧法统称为热破坏法,其破坏机理是氧化、热裂解和热分解。其中,直接火焰燃烧对有机废气的热处理效率相对较高,一般情况下可达到99%,催化燃烧是指在催化剂的作用下,在温度不高的情况下加快有机废气的化学反应速度,从而达到治理VOCs的目的。
适用范围:热破坏法适合小风量,高浓度的气体处理以及连续排放气体的场合。
优缺点:热破坏法的优点是使用设备简单、投资少、操作方便、占地面积少,另外还可以回收利用热能,气体净化彻底。但是热破坏法也有一些不足,相对于催化燃烧,直接法有爆炸的危险且需消耗大量染料,不能回收溶剂。虽然催化燃烧所要求的起燃温度较低,大部分有机物和CO在200~400℃即可完成反应,辅助燃料消耗少,但是热催化氧化法中不允许废气中含有影响催化剂寿命和处理效率的尘粒雾滴,也不允许有使催化剂中毒的物质,否则会导致催化剂中毒或者催化效率变的极低,因此在采用催化燃烧技术处理有机废气前往往需要对废气作前处理。

图2 热力氧化焚烧系统( TO ,Thermal Oxidizer )

图 3 催化氧化系统( CO ,Catalytic Oxidizer )
b)等离子体法:效率高、费用低,处理量较小,存在二次污染
原理:目前发展前景比较广阔的等离子体技术是电晕放电技术。其基本原理是通过陡前沿、窄脉宽(ns级)的高压脉冲电晕放电,在常温常压下获得非平衡等离子体,即产生大量的高能电子和O·、OH·等活性粒子,对VOCs分子进行氧化、降解反应,使VOCs最终转化为无害物。
适用范围:电晕放电技术对VOCs的处理效率很高,应用范围也十分广泛,基本上各类VOCs都能有效处理,对低浓度VOCs处理效果显著。
优缺点:等离子体技术处理VOCs具有效率高、能量利用率高、设备维护简单、费用低等优点。运行工艺简单,维护方便、能耗低,比传统方法更经济有效。但是该技术目前还处于实验室研究阶段,处理量较小;此外该技术对电源的要求很高,在分解VOCs分子的同时,还会产生NOX、CO、O3等一些有害副产物。
c)光催化:经济实用,安全净化
原理:光催化是利用光源来驱动光催化剂,分解有机污染物。光催化剂在紫外光的辐照下,产生具有强氧化能力的空穴,可以将VOCs彻底分解为CO2和H2O。
以TiO2催化剂为例,TiO2的带隙能Eg=3.2eV,在波长小于380nm的紫外光照射下,TiO2会被激发产生导带电子和价带空穴,导致VOCs的氧化分解。光催化降解VOCs属于多相催化反应,是气相反应物(VOCs)与固相光催化剂的表面进行接触而发生在两相界面上的一种反应。该过程如下:VOCs分子向固体催化剂外表面扩散,继而被固体表面吸附,当紫光照射到固体表面的时候,吸附在催化剂表面的VOCs分子就发生了反应,反应结束后产物分子从催化剂表面脱落,从催化剂外表面扩散到气流之中。

图 4 TiO2 光催化降解VOCs 反应机理图

图 5 光催化降解 VOCs反应步骤图
图6列举了三种常见的反应器形式。目前比较普遍的光催化反应器的结构形式有主平板型、管状、蜂窝型和光纤反应器等。

图 6 三种常见光催化反应器的结构示意图
适用范围:几乎对所有的污染物都能起作用,常温下即可发生反应
优缺点:跟传统净化技术相比,光催化具有以下四个方面的特点:1.彻底的净化,光催化是对VOCs进行分解操作而不是简单的吸附;2.对于一些难以除去的较低浓度挥发性有机物,光催化也同样能起作用;3.光催化在常温条件下即可实现,不像吸收法或者吸附法那样存在饱和问题或者需要更换滤芯,经济实用、效率高、省电;4.光催化不需要高电压就能工作,最终的产物是CO2和H2O,对人体无害,而且噪音很小。光催化的缺点是难以找到合适的触媒材料,目前比较常用的光触媒材料有硫化镉(CdS)、氧化锌(ZnO)以及二氧化钛(TiO2)。硫化镉和氧化锌这两者的化学性质不稳定,会在光催化的同时发生光溶解,溶出有害的金属离子,具有一定的生物毒性。二氧化钛的化学性质稳定,而且无毒无害,价格低廉。但是存在的缺点是紫外光响应,不能最大化利用太阳能,虽然通过掺杂可以达到可见光响应,但是效率仍然比较低。
d)生物法:工艺简单,运行费用低,但对高浓度VOCs难以达到净化要求
原理:采用生物处理方法处理有机废气,是利用微生物的代谢作用,将VOCs转化为二氧碳和水等无机物。一般情况下,一个完整的生物处理有机废气过程包括3个基本步骤:①有机废气中的有机污染物首先与水接触并迅速溶解;②溶解的有机物逐步扩散到生物膜中,进而被附着在生物膜上的微生物吸收;③被微生物吸收的有机废气,在其自身生理代谢过程中会被降解,最终转化为对环境无害的化合物质。
适用范围:该方法用于小风量、低浓度或者有异味的VOCs治理。
优缺点:生物法具有设备工艺简单、运行费用低、二次污染小等优点,该方法对场地、操作条件较为苛刻,设备体积大、净化速度慢。停留时间长,仅适用于低浓度VOCs净化,当废气中VOCs浓度较高时往往难以达到净化要求。
(2)VOCs的回收技术
a)吸收法:适用于处理大风量、常温、低浓度有机废气。吸收剂后处理成本高,对有机成分选择性大
原理:吸收法利用的是某一VOCs易溶于特殊的溶剂的这种特性对其进行处理的一种方法。其吸收过程是根据有机物相似相溶原理实现的。实际操作中,以液体溶剂作为吸收剂,使废气中的有害成分被液体吸收,从而达到净化目的。吸收法常采用柴油、煤油等一些沸点较高、蒸气压较低的物质作为溶剂,从而使VOCs从气相转移到液相中,然后对吸收液进行解吸处理,回收其中的VOCs,同时使溶剂得以再生。该法不仅能消除气态污染物,还回收一些有用的物质。
适用范围:吸收法可用来处理的气体的流量一般为3000-15000m3/h、浓度为500-5000×10-6ml/m3的VOCs,去除率可达到95%-98%。为了增大VOCs与溶剂的吸收率和接触面积,这个过程通常都在装有填料的吸收塔中完成。
优缺点:对于处理大风量、常温、低浓度有机废气,吸收法比较有效且费用低,而且能将污染物转化为有用产品。溶剂吸收法仍有不足之处:吸收剂后处理的投资大,并且对有机成分选择性大,易出现二次污染。因而在使用吸收法处理VOCs时需要选择多种不同溶剂分别进行吸收,这样就增加了成本与技术的复杂性。另外,有机物在吸收剂中的溶解度、有机废气的浓度、吸收器的结构形式等均为吸收法的影响因素,任何一项发生改变都可能会影响到吸收法的效率。
b)吸附法:去除效率高、工艺成熟,但设备庞大,流程复杂,投资运行费用较高
原理:吸附法利用某些具有吸附能力的物质如活性炭、硅胶、沸石分子筛、活性氧化铝等多孔材料吸附有害成分而达到消除污染的目。目前广泛应用的吸附材料是微孔和介孔材料,用以处理VOCs最常用的吸附剂有活性炭和活性碳纤维,所用的装置为阀门切换式两床(或多床)吸附器。精馏塔主要包括吸附净化、脱附再生和精馏三个过程。此吸附多为物理吸附,过程可逆;吸附达饱和后,用水蒸气脱附,再生的活性炭就可以循环使用。
适用范围:这种方法对于各种浓度、须回收的溶剂类VOCs具有显著的经济效益。去除率可达到90%-95%。

图7 气体循环脱附分流回收吸附工艺原理示意图
应用分析:吸附法的优点在于去除效率高、能耗低、工艺成熟、脱附后溶剂可回收。缺点在于设备庞大,流程复杂,投资后运行费用较高。此外活性炭吸附中,炭在蒸气再生过程产生的冷凝液经回收VOCs后排放,可能造成二次污染,在使用方法处理VOCs时对废液须有处理措施。
我国相关单位自2008年开始活性炭吸附惰性气体循环脱附分流回收技术的工程示范,通过多个工程的持续改进已在解决气体循环加热与冷却回收间矛盾,脱附过程安全性、脱附过程能源的综合利用等方面取得突破,形成了稳定可靠的循环脱附分流回收技术工艺及装备体系。与传统的蒸气脱附不同,活性炭吸附惰性气体循环脱附分流回收技术采用惰性气体作为传热和脱附的介质,配合装置中的预处理脱水系统,回收有机溶剂液体中水分的含量很低,部分情况下可直接返回生产工艺回用,对于水溶性较大的溶剂更具回收优势。同时由于不像传统的蒸气再生系统那样需要较多量的水蒸气作为动力输送蒸气并在后续冷凝器中被冷凝而消耗,系统的总体能耗较低。另外由于采用气体脱附回收,对于一些通常操作条件下易水解或水蒸气脱附较困难的沸点较高的有机气体组分也有良好的脱附回收效果。气体循环脱附分流回收吸附净化工艺装置能对大多数种类有机污染气体中的有机物进行回收,同时实现达标排放。
活性炭吸附惰性气体循环脱附分流回收技术对有机气体成分的净化回收效率一般大于90%,也可达95%以上。单位投资大致为9~24万元/千(m3h-1),回收有机物的成本大致为700~3000元/吨,投资回收年限在2~5年。该技术通过5年的开发示范,目前已成熟、稳定,可实现自动化运行。但由于有机气体处理设备安全设施配置要求较高等因素、投资费用相对一般的环保净化设备较高。该技术适用于石油,化工及制药工业,涂装、印刷、涂布,漆包线、金属及薄膜除油,食品,烟草,种子油萃取工业及其他使用有机溶剂或C4-C12石油烃的工艺过程。
c)冷凝法:适合处理高浓度的VOCs,但成本高昂
原理:对于高浓度VOCs,可以使其通过冷凝器,气态的VOCs降低到沸点以下,凝结成液滴,再靠重力作用落到凝结区下部的贮罐中,从贮罐中抽出液态VOCs,就可以回收再利用。
适用范围:适合处理气体流量一般为600-120000m3/h、浓度为5000-12000×10-6ml/m3的VOCs,去除率为50%-90%。为了增大VOCs与溶剂的吸收率和接触面积,这个过程通常都在装有填料的吸收塔中完成。
优缺点:这种方法对于高浓度、须回收的VOC具有较好的经济效益。然而,采用该法回收VOC,要获得高的回收率,系统就需要较高的压力和较低的温度,故常将冷凝系统与压缩系统结合使用,设备费用和操作费用较高,适用于高沸点和高浓度VOCs的回收。该法一般不单独使用,常与其它方法(如吸附、吸收、膜法分离等)联合使用。
d)膜分离:设备简单,无二次污染。对成分复杂VOCs去除效果较差
原理:膜分离是一种新的高效分离方法。图8表示的是膜分离流程原理示意图,装置的中心部分为膜元件,常用的膜元件有平板膜、中空纤维膜和卷式膜,又可分为气体分离膜和液体分离膜等。以气体膜分离技术为例,其原理是:利用有机蒸气与空气透过膜的能力不同,使二者分开。其过程分为两步:首先压缩和冷凝有机废气,而后进行膜蒸汽分离,含VOCs的有机废气进入压缩机,压缩后物流进入冷凝器中冷凝,冷凝下来的液态VOC即可回收;物流中未凝部分通过分离,分成两股物流,渗透物流含有VOCs,返回压缩机进口,未透过的去除了VOCs的物流(净化后的气体)从系统排出。为保证渗透过程的进行,膜的进料侧压力需高于渗透后物流侧的压力。
适用范围:合用于处理较浓的物流,即VOCs浓度大于1000x10-6ml/m3的气体,系统的费用与进口流速成正比,与浓度则关系不大。
优缺点:设备简单,运行维护费用低,无二次污染,但是对成分复杂的废气或难以降解的VOC,去除效果较差。

图 14 膜分离流程原理示意图
表2对四种VOCs回收方法进行了简单的比较,可以看到VOCs回收方案的选择取决于许多因素,包括VOCs的性质和浓度、进入物流的流速、回收效率、污染物的回收价值等。
表2 各类 VOCs 回收方法比较

对于VOCs浓度小于5000×10-6ml/m3的情况,利用炭吸附法回收VOCs是不错的方法;当浓度大于5000×10-6ml/m3时,则需在吸附前对VOCs进行稀释。炭吸附的费用取决于移出VOCs的数量和流速。
吸收法适合用于处理大风量、常温、低浓度有机废气,费用较低,而且能将污染物转化为有用产品。
冷凝法对高沸点的有机物效果较好,对中等和高挥发的有机物效果不好,该法适合VOCs浓度大于5000×10-6ml/m3的情况,并且需低温和高压,因此冷凝法的设备费用和操作费用高,回收率不高,故很少单独使用,往往和其他回收方法混合使用。
膜分离方法的费用与进口流速成正比,与浓度则关系不大。对大多数间歇过程,其温度、压力、流量和VOCs的浓度会在一个范围内变化,这就要求回收设备有较大的适应性,而膜系统正能满足这一要求。
国家鼓励的控制技术




市场方面:
1、 VOCs治理市场空间
工业源VOCs的减排需求
预计到2020年,工业源重点行业VOCs的减排需求累计约为430万吨,带来的市场空间累计为1731.64亿元,包括:含VOCs产品的使用和排放环节的减排需求市场空间为759.22亿元;VOCs生产276.98亿元;VOCs储运463.45亿元;以VOCs为原料的生产工艺过程减排231.99亿元。

VOCs生产环节治理市场空间
所需要的技术/控制措施:
(1)泄漏检测与修复(LDAR):包括充入、呼吸、排空、转移损耗。用于在炼油厂、油库、加站的逸散排放控制;散逸点通常在设备元件、设备轴封处等。
(2)浮顶罐替代固定罐,或安装密闭排气系统:浮顶盖浮于液面之上,使页面上没有空隙,当液体注入时可令顶盖随之浮动,避免损耗。
(3)末端处理:安装焚烧或吸附装置。
(4)工艺改进:从源头控制VOCs的排放。

VOCs储运环节治理市场空间
所需要的技术/控制措施:
(1)浮顶罐:对储油库进行高效密封浮顶罐改造,或安装顶空联通置换油气回收装置。
(2)油气回收:油罐车改装成具有密闭油气回收功能的油罐车。加油站铺设油气回收管线,采用油气回收性的加油枪。

以VOCs为原料的生产排放治理市场空间
所需要的技术/控制措施:
(1)末端处理:采用活性炭回收、催化燃烧、吸附、冷凝等方法。
(2)工艺改进:综合治理

含VOCs产品的使用和排放市场空间
所需要的技术/控制措施:
(1)末端处理:采用活性炭回收、催化燃烧、吸附、冷凝等方法。
(2)工艺改进:优化喷涂工艺,加强密闭措施及收集效率。
(3)原料替换:提高环保涂料/油墨比例。
表 5 含VOCs产品的使用和排放市场空间

VOCs监测市场空间
随着VOCs排放治理政策的不断细化,VOCs监测市场也迅速发展。14年国家重点监控企业污染源监测点3865个,市场价值约为11.6亿元,同时,大气、地表水VOCs国控点的点位数分别为1500、970。已布局VOC监控点市场价值估计为48.65亿。

2 、VOCs治理市场格局
与除尘、脱硫脱硝相比,VOCs种类多,排放行业多,排放源分散,治理技术复杂。因此导致目前VOCs治理企业整体处于小而散的状态。
2011年能够统计到的从事有机废气治理的企业数量约160家,多家环保企业开始介入或者新企业开始从事VOCs的治理。我国VOCs治理市场开始呈现出强劲的发展势头,但总体上来讲,企业规模仍比较小,2011年产值超过亿元的企业只有2~3家,超过5000万元的企业15~18家,大部分企业的产值在1000万~5000万元之间,还有一部分小型企业的产值在1000万元以下。
同时,一些国外代理或合资企业介入我国VOCs治理市场的力度明显加大,在2011年时这些企业的数量估计已经超过15家。与国内企业相比,国外企业的最大优势在于技术水平较高,工程设计规范和管理能力强,特别是在油气回收技术、工业废气溶剂回收技术、废气焚烧技术等国内技术水平较低的领域,国外企业近年来得到了较好的发展。
据对2011年行业中的30家国内企业的经营状况调查,以及与2010年的相关数据进行对比分析,2011年VOCs治理的产值应在24亿~32亿元,比2010年提高了15%~20%。
在目前A股市场VOCs概念相关的公司主要有:聚光科技、汉威电子、先河环保、雪迪龙、神剑股份、彩虹精化和万华化学,业务范围涵盖VOC源头治理、末端治理和监测领域。在末端治理领域,切入方式以收购、联合研发为主。

|