环保部最新印发危险废物转移联单和危险废物跨省转移申请表样式
文/杨柳
关于印发危险废物转移联单和危险废物跨省转移申请表样式的通知
各省、自治区、直辖市生态环境厅(局),新疆生产建设兵团生态环境局:为贯彻落实《中华人民共和国传染病防治法》,根据《危险废物转移管理办法》(生态环境部令第23号),我部制定了危险废物转移联单和危险废物跨省转移申请单的样式,现印发给你们,请结合本地区实际贯彻执行。生态环境部办公厅2021年12月10日(此件社会公开)
抄送:生态环境部固体废物与化学品管理技术中心。
危险废物转移联单(样式)

填写说明:
1.联单编号和二维码
1.1联单编号由国家危险废物信息管理系统(以下简称信息系统)根据《危险废物转移管理办法》规定的编码规则自动生成。
1.2二维码由信息系统自动生成,通过扫描二维码可获取联单有关信息。
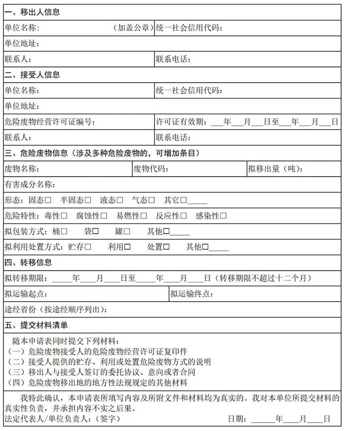
2.危险废物移出信息填写注意事项
2.1单位名称、地址、经办人及联系电话根据移出人在信息系统注册信息自动生成。
2.2应急联系电话是为应对危险废物转移过程突发环境事件需要紧急联系的单位电话,可以是移出人的电话,也可以是受移出人委托提供应急处置服务的机构的电话。
2.3废物名称、废物代码、危险特性、形态、有害成分名称等危险废物信息可以根据移出人在信息系统中备案的危险废物管理计划点选生成。废物名称、废物代码、危险特性根据《国家危险废物名录》确定;危险废物形态填写固态、半固态、液态、气态、其他(需说明具体形态);有害成分名称是指危险废物中的主要有害成分名称,每种废物可包含多种有害成分;包装方式填写桶、袋、罐、其他(需说明具体包装方式);包装数量填写不同包装方式的数量;移出量填写该类危险废物移出的重量(以吨计,精确至小数点后第四位)。
3.危险废物运输信息填写注意事项
3.1单位名称、营运证件号等信息根据承运人在信息系统中注册信息自动生成。
3.2驾驶员、联系电话、运输工具及牌号根据承运人在信息系统中注册信息进行点选;运输工具填写汽车、船等交通工具;牌号为交通工具对应的牌照号码。
3.3运输起点填写危险废物运输起始的地址,应该为移出人生产或经营设施地址;经由地为危险废物运输依次经过的地级市(盟、自治州),由信息系统生成或驾驶员填写;运输终点填写危险废物运输终止的地址,应该为接受人生产或经营设施地址。
3.4采用联运方式转移危险废物的,可在运输信息部分增加后续承运人相关运输信息。
3.5实际起运时间、实际到达时间由驾驶员完成信息系统相关操作后生成。
4.危险废物接受信息填写注意事项
4.1危险废物接受信息中的危险废物序号、废物名称和废物代码由信息系统自动生成,与移出人填写的一致。
4.2是否存在重大差异在信息系统中进行点选,主要内容为:无、数量存在重大差异、包装存在重大差异、形态存在重大差异、性质存在重大差异、其他方面存在重大差异(需说明哪方面存在重大差异)。
4.3接受人处理意见在信息系统中进行点选,内容主要为:接受、部分接受、拒收。
4.4拟利用处置方式在信息系统中进行点选,利用处置方式主要参考《排污许可证申请与核发技术规范 工业固体废物和危险废物治理》(HJ 1033)附录F“危险废物利用、处置方式代码”等;如点选其中的“其他”方式,需说明具体利用处置方式。
4.5接受量填写接受人实际接受该类危险废物的重量(以吨计,精确至小数点后第四位)。
5.移出人、承运人、接受人应保证本转移联单填写的信息是真实的、准确的。
危险废物跨省转移申请单(样式)
